Гражданская радиосвязь в России (CB, LPD, PMR) Вход     Регистрация

18+ Данный раздел сайта запрещён для просмотра детьми!  

Данный раздел запрещён для просмотра детьми

Материалы данного раздела могут содержать информацию, запрещенную для детей, согласно нормам установленным Федеральным законом "О защите детей от информации, причиняющей вред их здоровью и развитию".
Гражданская радиосвязь / Всё на форуме / Вопросы и ответы - конструирование электроники
Нужны схемы "Квадратурный генератор" (sin + cos)
Рюх из Кемерово - Кемеровская обл
Рюх из Кемерово - Кемеровская обл
  Нужон такой вот схем (или даж ИДЕЙ) : чтоп выдавал ДВА сигнала одной частоты, но ЖЁСТКО СВЯЗАННЫХ между собой фазовым сдвигом 90 град (пи/2).

ОБЯЗАТЕЛЬНЫЕ ТРЕБОВАНИЯ
Формы сигналОВ : синусоида ; ЖЁСТКО 90 град.
Размах : 0.1 - 10 V p-p / 1 кОм
Диапазон : 50~500 кГц ;
Плавная перестройка 1 к 3~10
Коэфф. гармоник <5%
Минимально ПРОСТАЯ схема
(НЕ : программируемый синтезатор !)

НЕОБЯЗАТЕЛЬЫЕ требования:
Настройка ОДНОЙ ручкой (резюк/кондёр сдвоенный-строенный);
Электронная подстройка 1~5% рабочей частоты;
Пререстройка напряжением;
Несколько диапазонов 10 кГц - 1 МГц ;
Наличие выходов сихронизации для двухлучевика;
Наличие меандров и треугольников в схеме;
Повышенная мощь <100 W/4 Оm (full range sin.);
Коэфф. гармоник <0% :))

З.Ы. Чё-то я даже не могу функционального генератора схемы найти на 155ла3 / 561лн2 / синусоидателя треугольника... :(
 
Записано: 4775 дн 20 час 25 мин 51 сек назад (03.04.2013, 05:05:27)

28ЗЗ из Новосибирск - Новосибирская обл
28ЗЗ из Новосибирск - Новосибирская обл
  Почему контроллер с ЦАПом не канает?
 
Записано: 4775 дн 9 час 44 мин 18 сек назад (03.04.2013, 15:47:00)

250 из Новосибирск - Новосибирская обл
250 из Новосибирск - Новосибирская обл
  > ЖЁСТКО 90 град.
> Коэфф. гармоник <5%
> 10 кГц - 1 МГц ;
тут только программно-аппаратно.

Берём мелкосхему DDS и делаем на ней.
Например: AD9852

Если исключить условие "Коэфф. гармоник <5%", то можно сделать намного, много проще:
Генератор частоты с перестройкой, работает на частоте в 4 раза выше нужной -> Делитель на 4 с формированием сигналов со сдвигом фаз.

Схема примерно такая:
ссылка на схему
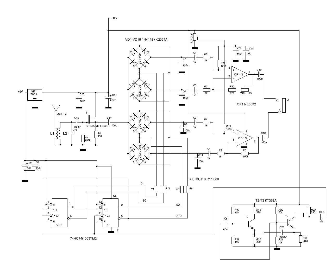
соответственно берём то, что сделано на микрохе D2 и транзисторах полевых, выходы SIN, COS соответственно с 5 и 8 ноги.
Вот ещё схема, на случай если та ссылка убьётся:
ссылка на схему
соответственно полезный узел, тот, что собран на 1553ТМ2.
 
Записано: 4775 дн 6 час 51 мин 56 сек назад (03.04.2013, 18:39:22)

Рюх из Кемерово - Кемеровская обл
Рюх из Кемерово - Кемеровская обл
  То 2833 : потому что я МК боюсь - не знаю я в них ничё :((
Но похоже нашёлся человек, который это дело на себя берёт, и именно из этой серии м/сх
Да и потом - учитывать нужно минимум ТРИ аспекта : "одна ручка" , "один индикатор", и абсолютная автономность ( АКБ12V )

То 250 : Именно так и хотел , но нужно из меандра треугольник получить, а из треуг. - синус.
И оба условия - жестоко привязаны к частоте, особо ЖЕ - размах треугольника! :((
Поэтому нужен какойнить изврат при юзе одного задающего / перестраиваемого генератора.
А это - лишние сложности / подстройки цепей фильтров... :(
 
Записано: 4774 дн 11 час 42 мин 9 сек назад (04.04.2013, 13:49:09)

250 из Новосибирск - Новосибирская обл
250 из Новосибирск - Новосибирская обл
  > нужно из меандра треугольник получить, а из треуг. - синус.
> И оба условия - жестоко привязаны к частоте

Делаем 256 формирователей cos/sin, далее запускаем генератор на "рабочая частота * 256 * 4", потом регистр сдвига на 256 выходов (типа бегущий огонь), к каждому выходу вход формирователя cos/sin, получаем 256 сигналов cos и sin сдвинутых на 1/256 по фазе, суммируем их по соотношению каждый следующий по уровню 1/256 предыдущего и получаем достаточно чистый синус, который превращается просто в идеальный синус после простейшего ФНЧ с частотой среза "рабочая частота * 4".
Примерное схемы энергопотребление, для частоты 1МГц: 200 ватт.
Примерный объём монтажа при ЛУТ и микрохах серии 74HC...: 1 метр кубический.

Не можете совладать с микроконтроллерамм, купите кетайское поделие:
ссылка на поиск готовых DDS на aliexpress
 
Записано: 4774 дн 8 час 46 мин 57 сек назад (04.04.2013, 16:44:21)

Рюх из Кемерово - Кемеровская обл
Рюх из Кемерово - Кемеровская обл
  250 : не издЁвывайся, да ? :)) кубометр - это многовато... А за ссыль - спасибо !
З,Ы. Если б были у меня ТОЧНЫЕ резюки - то 2 х 155ид3 + 2 х155ие7 +155ла3 (гун) + 5 x 155лн1 (обслуга) было бы достаточно ! Хде ты увидел 200 ватт ? :) максимум - 15, даже на двойной комплект.
 
Записано: 4773 дн 15 час 4 мин 13 сек назад (05.04.2013, 10:27:05)

Рюх из Кемерово - Кемеровская обл
Рюх из Кемерово - Кемеровская обл
  ttp://www.aliexpress.com/store/product ... 86282.html
Похоже на то-самое...
 
Записано: 4773 дн 13 час 59 мин 15 сек назад (05.04.2013, 11:32:03)

Рюх из Кемерово - Кемеровская обл
Рюх из Кемерово - Кемеровская обл
  Та-а-а-а-К.. Чтобы попасть в нужное место - нужно что-то другое, чем просто Ctrl+v...
Брошу txt-файлом...Скачать файл: f1096-0.txt
Приложены файлы: f1096-0.txt
 
Записано: 4773 дн 13 час 52 мин 53 сек назад (05.04.2013, 11:38:25)

4 из Новосибирск - Новосибирская обл
4 из Новосибирск - Новосибирская обл
  неужели гиперссылку так трудно нормально оформить?
 
Записано: 4773 дн 13 час 34 мин 28 сек назад (05.04.2013, 11:56:50)

250 из Новосибирск - Новосибирская обл
250 из Новосибирск - Новосибирская обл
  Точные резюки есть внутри вот этого куска кремния в корпусе:
КР572ПА1А ... 10 бит до 200кГц
TLC7528CN ... 8 бит до 2МГц
MAX5480ACEE ... 8 бит до 2МГц
и ряде других.

Здесь указал те, которые подсасывают код в виде 1-2-4-8... то есть легко сопрягаются с счётчиками.
 
Записано: 4773 дн 12 час 14 мин 10 сек назад (05.04.2013, 13:17:08)

Рюх из Кемерово - Кемеровская обл
Рюх из Кемерово - Кемеровская обл
  То 4 : Нормально ! но так - я пока не умею... :(
Правда, мой друг под ником "Четвёрка", обещал научить ! :))

То 250 : Спасибо за "наводки" - посмотрю, но позже ! Ибо:
Т.к. Эти самые 50~500 кГц мне, один чёрт, нужно усилять до 100 ватт;
и приемлемых ПП-усей нема; на проблему было взглянуто с другой стороны...
Выяснилось, что пожертвовав некоторым усложнением генератора (сужением диапазона перестройки) получаем хорошие ништяки простой ФАПЧ, с суровой мощёй на выходах...
Ща - думаю детали...
 
Записано: 4771 дн 14 час 15 мин 24 сек назад (07.04.2013, 11:15:54)



 
Ник:

Пароль к нику:

Число изображённое крупным шрифтом:


Написать комментарий:
[B] [I] [S] [WWW] [YouTube]

Бросить друзьям ссылку на тему:
Если это интересная тема, дайте людям на неё ссылку:
http://27kb.ru/zou.php?f=901&message=1006


О сайте
Правила сайта
  Обратная связь Рекламодателям
  Сотрудничество   Яндекс.Метрика